During my interniship I was given an assignment where I had to create a simple user flow for a shop that would sell jewellery and accessories, where a user could use Augmented Reality in order to view the products on them before deciding if they would buy them.
In order to achieve that I had to keep a view from the customers perspective and the features that would be convenient for them to have. I started by playcing a modal prop as soon as they enetered the site - where it would inform them of the Augmented Reality feature and prompt the to use it.
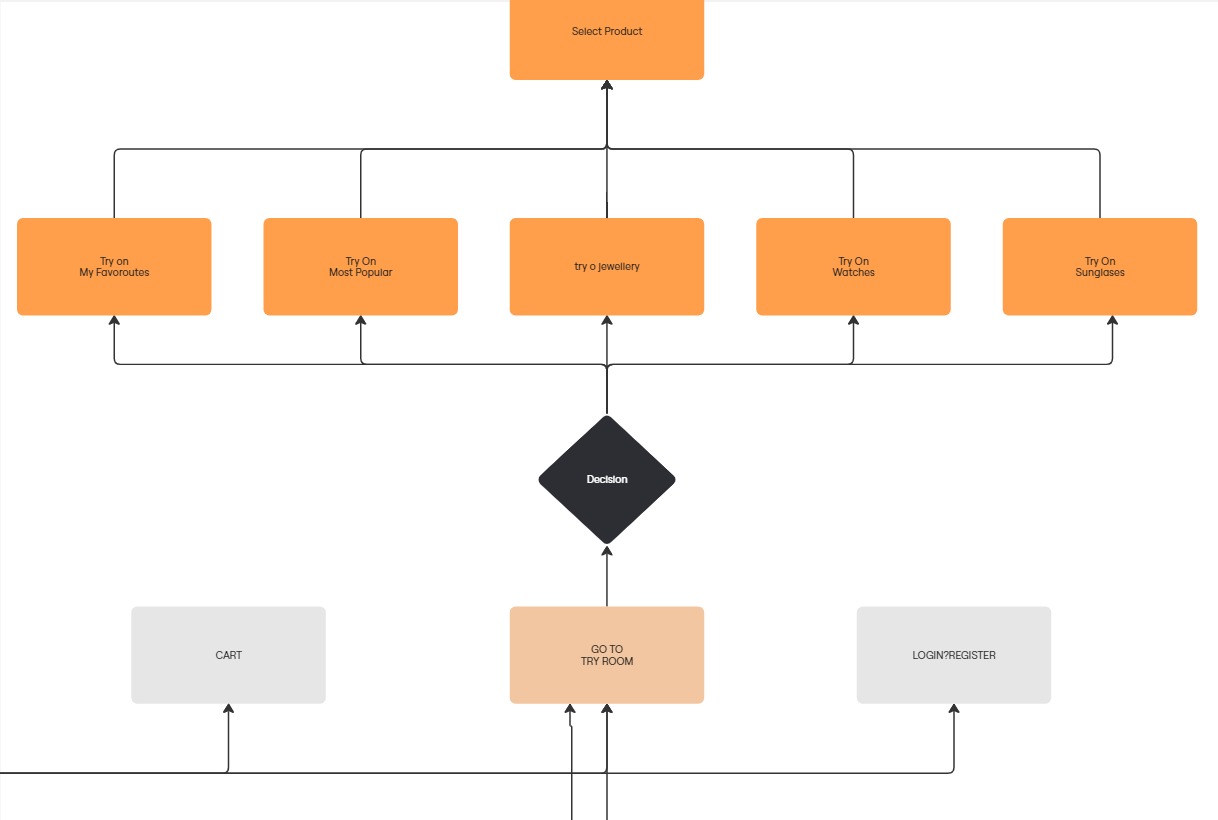
In addition I added an option on the main menu, where the user could enter the "Try Room", where by enabling their camera, they could "try on" the products. Furthermore there, they had the option to also access the products they saved as favorites, as usually those are products users want to refer to and have easy access to.
Finally, I made sure to give the option to "try on" the product on each products individual page. That way the user could make the choice to use the Augmented Reality feature at any given moment.